English

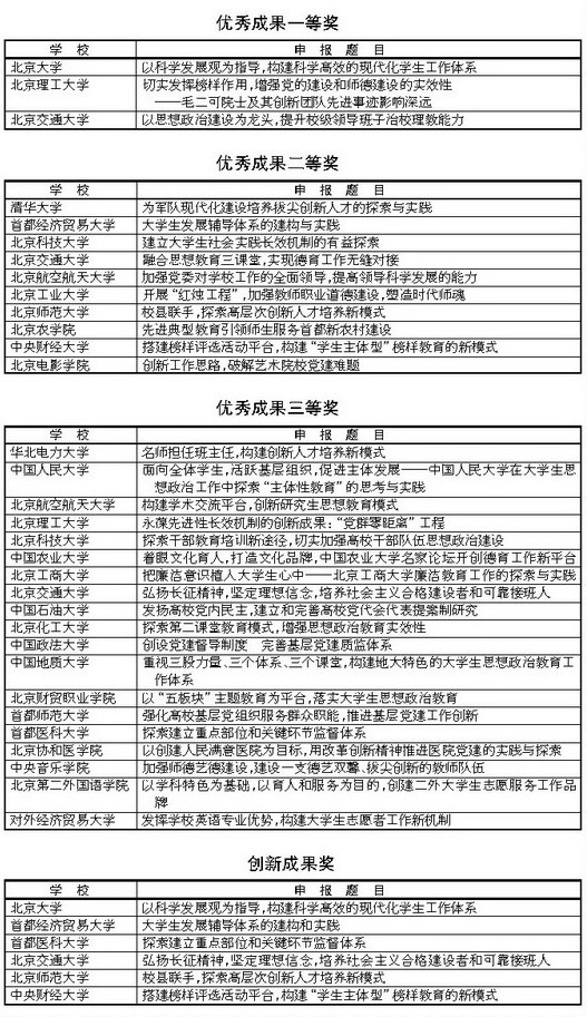
北京高校党的建设和思想政治工作优秀成果及创新成果获奖名单

2008-07-09 来源:光明日报  我有话说

手机光明网

光明网版权所有

光明日报社概况 | 关于光明网 | 报网动态 | 联系我们 | 法律声明 | 光明网邮箱 | 网站地图

光明网版权所有